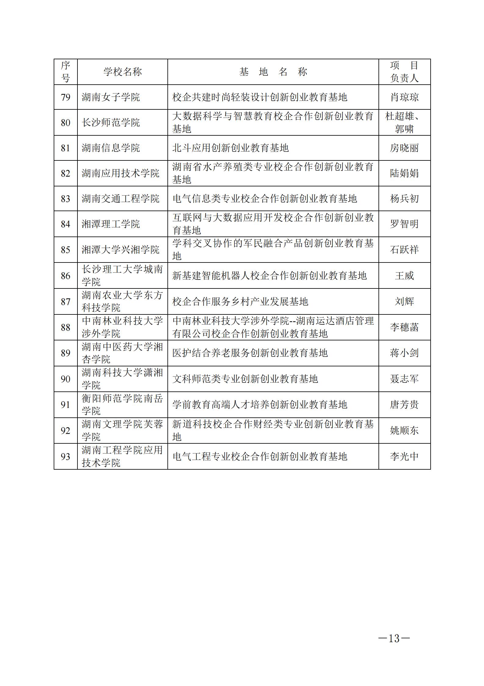
您所在位置: 首页> 旗下产业> 实践教学 聂志军老师负责的“文科师范类专业创新创业教育基地”认定为湖南省2020年普通高校校企合作创新创业教育基地 时间:2021-04-30 09:12:00 访问量: 3044永利集团(中国区)有限公司官网